Technische Dokumentation

Wir erstellen technische Dokumente, Verfahrensbeschrieb, Grundfliessbild, Verfahrensfliessbild, R&I-Diagramme, Stücklisten, Automationsbeschrieb und Lastenhefte.

Fliessbilder gehören zu den zentralen Dokumenten einer verfahrenstechnischen Anlage.

Zur technischen Dokumentation gehören ausserdem:

Diese Dokumente werden referenziert im:


Diese Dokumente bilden die Basis für ein strukturiertes → Engineering, das im → Downstream Processing zum Einsatz kommt.


Verfahrensbeschrieb

Unsere Leistungen:

  • Erstellung von Verfahrensbeschrieben
  • Definition von Prozessparametern, Sollwerte, Grenzwerte, Regelkreise
  • Erstellung prozessspezifischer Betriebsanweisungen
  • Pflege und Revision der Beschriebe

Der Verfahrensbeschrieb dokumentiert Aufbau, Ablauf und Betriebsweise eines Prozesses und dient als Grundlage für Auslegung, Automatisierung und Betrieb einer verfahrenstechnischen Anlage. Er ist Bestandteil des Basic- und Detail-Engineering.

↑ Technische Dokumentation

Grundfliessbild
Process Flow Diagram

Grundfliessbild

Unsere Leistungen:

  • Erstellung von Grundfliessbildern für Planung, Engineering und Automation.
  • Darstellung von Prozessabläufen

Das Grundfliessbild zeigt die Hauptschritte eines Verfahrens. Aus Gründen der Übersichtlichkeit werden nur die Hauptstufen, Anlagenstrassen und vollständigen Nebenanlagen (Offsites) als Rechtecke mit Klartextbezeichnung dargestellt. Die Hauptstoffströme sind als einfache Linien mit Flu ssrichtungspfeilen gekennzeichnet.

↑ Technische Dokumentation

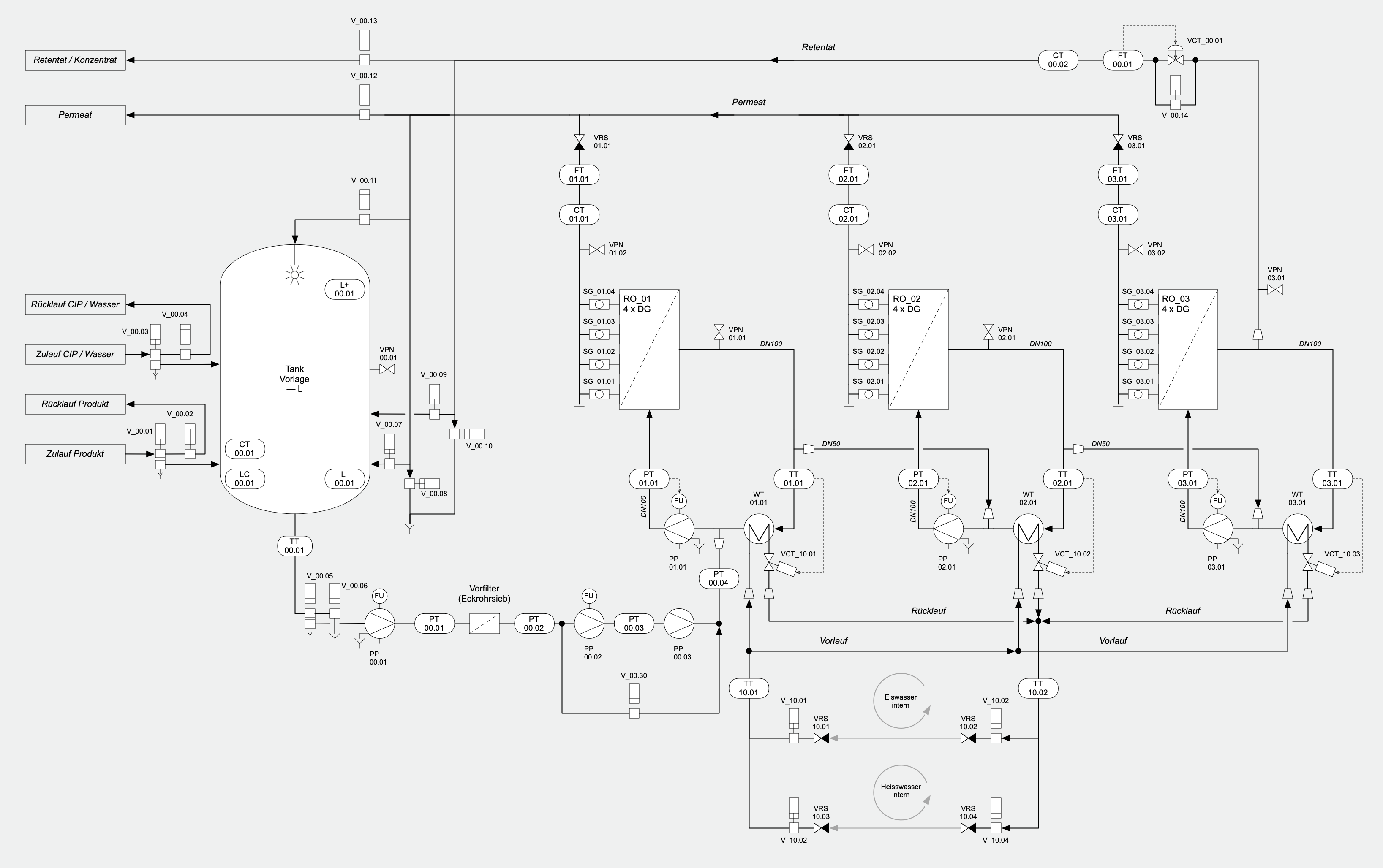
Verfahrensfliessbild
Basic Flow Diagram

Verfahrensfliessbild

Unsere Leistungen:

  • Erstellung von Verfahrensfliessbildern
  • Darstellung von Apparaten, Prozessschritte, Stoffströme
  • Einbindung von Mess- und Regelstellen (MSR)

Das Verfahrensfliessbild dient der Darstellung des verfahrenstechnischen Konzepts und stellt die nächsthöhere Detaillierungsstufe zum Grundfliessbild dar. Es enthält alle wesentlichen Komponenten wie Pumpen, Wärmetauscher, Filtereinheiten, Behälter, die wichtigsten Rohrleitungen sowie die zentralen Mess- und Regeleinrichtungen.

↑ Technische Dokumentation

R&ID

R&ID

↑ Technische Dokumentation

Stoffbilanz

Unsere Leistungen:

  • Erstellen von Stoffbilanzen
  • Schnittstellen zu Analytik- und Betriebsdaten CSV/SQL)
  • Berichte, interaktive Dashboards

Die Stoffbilanz ist ein zentrales Element der technischen Dokumentation bei der Auslegung. Sie stellt die Stoff- und Mengenströme im System transparent dar und bildet die Grundlage für Dimensionierung, der Energiebilanz.

Für die Stoffbilanz setzen wir moderne Rechentools ein – von firmeneigener Software bis zu bewährten Paketen wie MATLAB/Simulink.

↑ Technische Dokumentation

Energiebilanz

Unsere Leistungen:

  • Erstellen von Energiebilanzen
  • Berechnung mit Prozesssimulatoren
  • Checks mit AI (ChatGPT)
  • Wärmeübertrager-Auslegung
  • Visualisierung & Dokumentation

Die Energiebilanz ist ebenfalls ein zentrales Element der technischen Dokumentation. Sie macht Energieflüsse (Heizen, Kühlen, Rühren, Pumpen, Phasenwechsel u.a.) transparent und liefert die Grundlage für Dimensionierung von Wärmetauschern, Heiz-/Kühlmedien, Pumpen, für Energie- und Kostenabschätzung. Es werden Wärmeströme, Wirkungsgrade η sowie Leistungsaufnahmen ermittelt.

↑ Technische Dokumentation

Automationsbeschrieb
Functional Design Specification

Unsere Leistungen:

  • Erstellung von Automationsbeschrieben (Functional Design Specification FDS)
  • Entwicklung von Steuerungs- und Regelkonzepten
  • Unterstützung bei Inbetriebnahme und Tests
  • Begleitung von FAT-/SAT-Prüfungen, Simulationen und Testläufen.

Die Functional Design Specification (FDS) beschreibt die logische und funktionale Umsetzung des Automationskonzepts einer Anlage. Sie bildet die Grundlage für Programmierung, Test und Inbetriebnahme der Steuerungssoftware. Durch die Verwendung moderner Engineering-Tools werden Funktionsbeschreibungen, Prozesslogik und Steuerungsstrategien direkt digital abgebildet. Virtuelle Anlagenmodelle ermöglichen die Simulation und Prüfung der FDS bereits vor der realen Inbetriebnahme.

↑ Technische Dokumentation

Reinigungsbeschrieb

Unsere Leistungen:

  • Zustandsaufnahme & Messkampagne vor Ort (TMP, Δp, Leitfähigkeit, Lecktests)
  • Probenahmen & Analytikkoordination (inkl. Schnelltests, externes Labor)
  • CIP/SIP-Tests & Optimierung mit Reinigungsbeschrieb und Flux-Nachweis
  • Inbetriebnahme-/Versuchsbetreuung, Parametrierung & Schulung des Bedienpersonals

Ein Reinigungsbeschrieb für Membrananlagen in Lebensmittel- und Bioprozessen definiert Zweck, Geltungsbereich, Verantwortlichkeiten und die technischen wie regulatorischen Anforderungen an die Reinigung Cleaning-in-place (CIP) und gegebenenfalls Desinfektion/Sterilisation. Ausgangspunkt ist die Charakterisierung des zu filtrierenden Mediums und der dominierenden Fouling-Mechanismen (organisch/proteinisch, biofouling, kolloidal, anorganische Beläge/Scaling), ergänzt um die Datenblätter der eingesetzten Membranen mit zulässigen pH-, Temperatur-, Oxidations- und Lösungsmittelgrenzen sowie maximalen Drücken, Druckdifferenzen und Rampen. Auf Basis der Betriebsdaten wird eine Hypothese zum Belagsbild erstellt, aus der die Reinigungsstrategie abgeleitet wird.

Der Beschrieb legt die Reinigungssequenz mit Medien, Konzentrationen, Temperaturen, Strömungsführung und Haltezeiten fest, typischerweise beginnend mit einer Vor- oder Zwischenspülung zur Entfernung freier Partikel, gefolgt von alkalischen und gegebenenfalls enzymatischen Schritten gegen organische/proteinische Beläge, sauren Schritten gegen mineralische Ausfällungen sowie einer abschliessenden Spülung bis zur spezifizierten Leitfähigkeit. Bei mikrobiologisch sensiblen Anwendungen werden zusätzlich Desinfektions- oder Sanitizationsschritte definiert, deren Kompatibilität mit der Membran und den Dichtungen explizit verifiziert wird. Für jeden Schritt beschreibt der Text die Soll-Parameter (Konzentrationsbereich, Temperaturfenster, Mindest- und Maximalzeit, Crossflow-Geschwindigkeit, zulässige Druckdifferenz u.a. ). Ebenso gehören Angaben zu Chemikalienhandhabung, Neutralisation, Entsorgung und zur Werkstoffverträglichkeit der Anlage (Dichtungen, Ventile, Messstellen) in den Beschrieb.

↑ Technische Dokumentation

Lastenheft

Unsere Leistungen:

  • Erstellung von Lastenheften
  • Prozess- und Anlagenkonzepte
  • Entwicklung technischer Konzepte
  • Verfahrenstechnische Auslegung und Berechnung
  • Dimensionierung von Anlagen, Apparaten und Komponenten
  • Projektbegleitung

Das Lastenheft definiert die technischen, funktionalen und qualitativen Anforderungen an eine Anlage oder ein System und bildet die Grundlage für Ausschreibungen und Angebotsvergleiche. Es beschreibt, was der Auftraggeber benötigt, ohne die konkrete Lösung vorzugeben. Eine präzise und vollständige Spezifikation ist entscheidend, um Missverständnisse in späteren Projektphasen zu vermeiden.
Durch klare Definition von Schnittstellen, Leistungsumfang und Betriebsbedingungen wird die Vergleichbarkeit von Angeboten sichergestellt. Einheitliche Struktur und Terminologie im Lastenheft erleichtern die Bewertung technischer Konzepte unterschiedlicher Anbieter. Das Dokument dient als Referenz während der gesamten Projektdauer – von der Planung über die Umsetzung bis zur Abnahme.

↑ Technische Dokumentation